Instance Verification Kit (IVK)
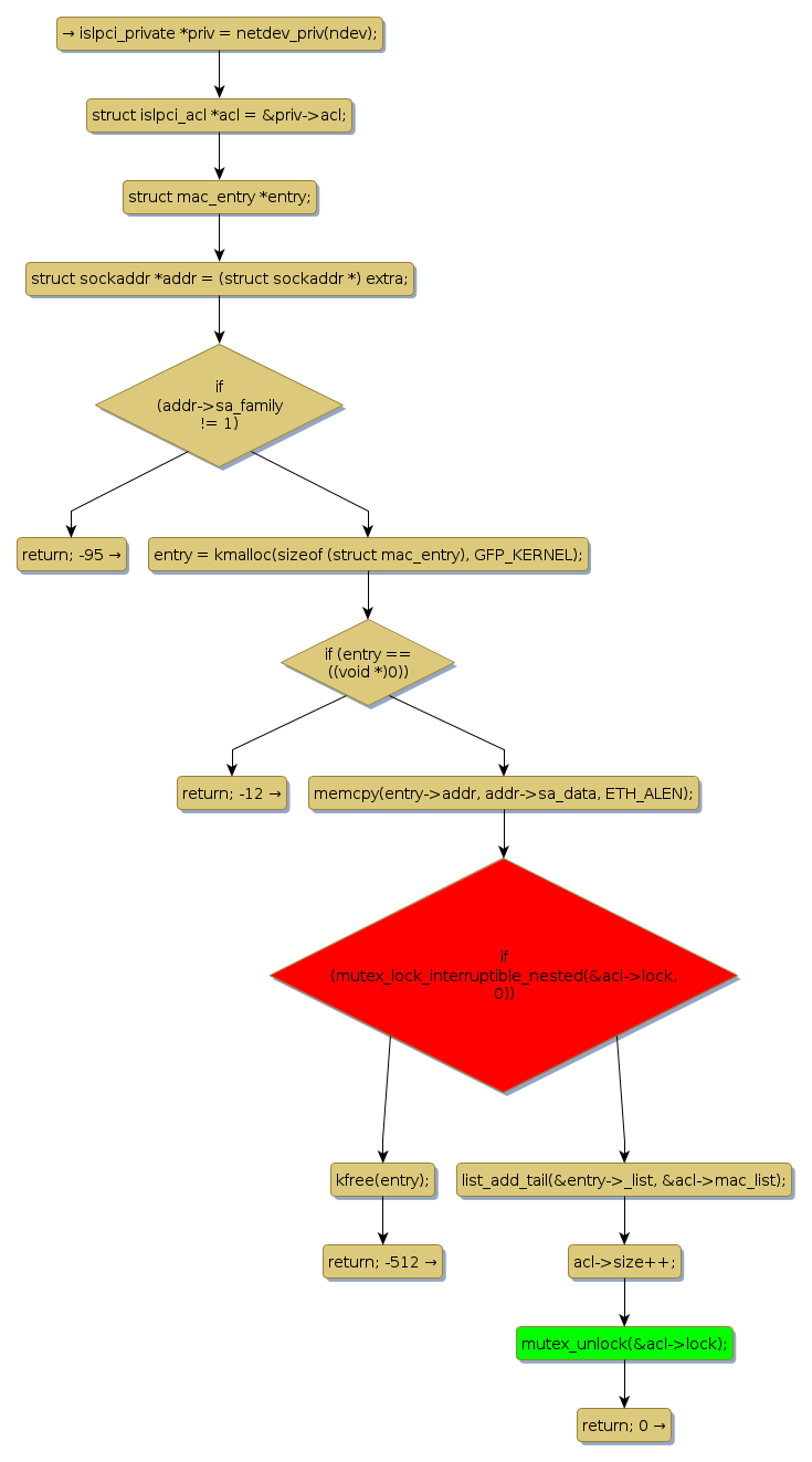
mutex lock @ [47681+36+/linux-3.19-rc1/drivers/net/wireless/prism54/isl_ioctl.c]
Instance Signature: lock
|
The Matching Pair Graph:
|
|
Function Name
|
Control Flow Graph (CFG)
|
Events Flow Graph (EFG)
|
Source Correspondence
|
|
prism54_add_mac
|
|
|
[47200+15+/linux-3.19-rc1/drivers/net/wireless/prism54/isl_ioctl.c]
|